Datenbankmanagementsysteme (DBMS)
Albert Weichselbraun
Date: 21. September 2020
- Leitung: PD Dr. Albert Weichselbraun
- Sprechstunde: nach Vereinbarung
In der Lehrveranstaltung können durch
Hausübungen, Mitarbeit und einen Test maximal 54 Punkte erreicht
werden. Für das positive Absolvieren der Lehrveranstaltung sind
in Summe mindestens 27 Punkte und ein positiver Test notwendig.
- Hausübungen: 5 Punkte
- Mitarbeit: 5 Punkte
- Test: 44 Punkte
Bitte beachten Sie, dass es sich um
eine prüfungsimmanente Lehrveranstaltung mit Anwesenheitspflicht
handelt. Sie dürfen somit
maximal in
vier Unterrichtsstunden fehlen.
Die Lehrveranstaltung wird von einem Tutor
(Mario Wied) unterstützt, welcher bis zum 13. April Fragen per
E-Mail (vorname.nachname@wu.ac.at) entgegennimmt. Diese werden am
15. April im Rahmen einer Fragestunde besprochen.
Das erste Kapitel gibt eine Einführung in die Datenbanksysteme
und zeigt anhand eines Vergleiches mit dem konventionellen Ansatz
die Vorteile von Datenbanken auf.
Folien: Einführung
in die Datenbanksysteme
Dieses Kapitel stellt das Entity
Relationship Modell vor und zeigt wie man mittels dieses Modells
Datenbanken modellieren kann.
Folien: Das
Entity Relationship Modell
- Zürcher
Sportverein
- Übungsbeispiele
(Prof. Stucky)
- Pizzaservice
- Krankenhaus
(Prof. Studer)
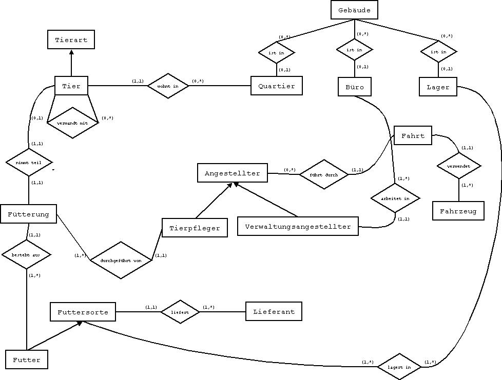
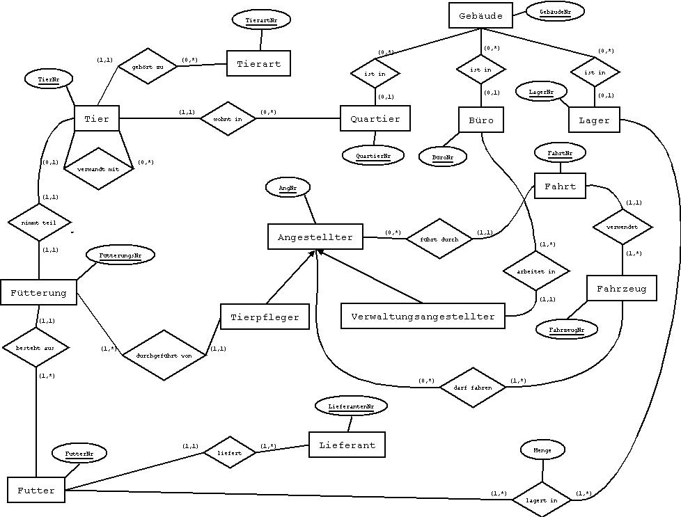
- Tierpark (Matthias
Prem)
- Basketball (Julia
Geyer)
- Zürcher
Sportverein
- Übungsbeispiele (Prof.
Stucky)
- Pizzaservice
- Krankenhaus (Prof.
Studer)
- Tierpark (Matthias Prem) - Lösung V1 | Lösung V2
- Basketball (Julia
Geyer)
Relationale Datenbanken können nur mit Relationen
(Tabellen) umgehen. Dieses Kapitel erklärt das Konzept der
Relation und zeigt wie man im ER modellierte Sachverhalte ins
Relationale Modell übertragen kann. Abschliessend wird die
relationale Algebra vorgestellt, welche die Grundlage für die
Abfrage von Relationen darstellt.
- Übungsbeispiele
(Prof. Stucky)
- Transformation:
ER ins Relationale Modell
- Transformation: ER
ins Relationale Modell (Sandro Bischof)
- Übungsblatt zur
relationalen Algebra
- Relationale
Algebra mit Lösungen (Matthias Prem)
Hinweis: bei der verlinkten
Projektdatenbank handelt es sich um die Relationen angestellte, angpro, projekt,
welche auch im Foliensatz zum relationalen Modell verwendet
werden.
-
Übungsbeispiele Reisebüro und Universität im
Foliensatz
- Übungsbeispiele
(Prof. Stucky)
-
Transformation: ER ins Relationale Modell
- Übungsblatt
zur relationalen Algebra
Dieses Kapitel beschreibt
Datenbankanomalien und stellt Werkzeuge vor, mit denen man
Datenbankdesigns auf das Vorhandensein von Anomalien prüfen kann.
Dafür wird das Konzept der funktionalen Abhängigkeit, welches
Grundlage für die Definition von Normalformen ist, eingeführt. Im
Anschluss wird gezeigt, wie man durch Zerlegung Anomalien in
Relationenschemata vermeiden kann.
Folien: Optimierung
und Evaluierung des Tabellendesigns
- Übungsbeispiele
(Prof Stucky)
- Übungsbeispiele (Prof. Studer): Beispiel 1 | Beispiel 2 | Beispiel 3
- Optimierung
des Tabellendesigns einer Bibliothek
- Übungsbeispiele
(Prof Stucky)
-
Übungsbeispiele (Prof. Studer)
Bei der Structured Query Language (SQL)
handelt es sich um eine deskriptive Abfragesprache, welche zur
Definition (Erstellung) und Manipulation (Abfragen und
Mutationen) von Relationen verwendet wird.
Folien: Structured Query
Language (SQL)
Um die SQL Übungen in
den Folien durchführen zu können, müssen Sie auf Ihrem Rechner
PostgreSQL installieren.
Folgende Möglichkeiten stehen dafür zur Auswahl:
- Installation einer vorkonfigurierten virtuellen Maschine
(Vorteil: sehr einfach; Nachteil: Platzbedarf ca. 512 MB,
erhöhter Ressourcenbedarf)
- Installation von PostgreSQL auf ihrem System (Vorteil:
geringerer Platzbedarf, funktioniert auch mit alten Systemen;
Nachteil: Installation und Einrichtung sind etwas komplizierter
und bereiten im Speziellen unter Windows öfters Probleme).
Folgen Sie dazu der Anleitung im Foliensatz SQL (Seite
16).
- Übungsbeispiel
(Prof. Stucky)
- Übungsbeispiel
Flugreservierung (Prof. Bischof)
- Übungsbeispiel
Entenhausen (Prof. Studer)
- Übungsbeispiel
Firma (Prof. Studer)
- SQL Übung - Bibliothek (Prof. Bischof): Einfach |
1.
Weiterentwicklung | 2.
Weiterentwicklung
-
SQL Übung Verkaufsinformationen (Prof. Bischof)
- Übungsbeispiele
Projektdatenbank mit Lösung (aus dem Unterricht)
- Übungsbeispiel
(Prof. Stucky)
- Übungsbeispiel
Flugreservierung (Prof. Bischof)
- Übungsbeispiel
Entenhausen (Prof. Studer)
- Übungsbeispiel
Firma (Prof. Studer)
- SQL Übung - Bibliothek (Prof. Bischof): Einfach | Weiterentwicklung
- SQL
Übung Verkaufsinformationen (Prof. Bischof)
- Übungsbeispiele
Projektdatenbank mit Lösung (aus dem Unterricht)
Die folgenden
Beispiele sind bis zur Übungsstunde vorzubereiten: